财经数码科技

探索科技与金融的跨界融合,洞察数字时代投资先机

证券资讯「科技改变世界,信息铸就未来」

这里是算界矩阵-证券资讯栏目,我们致力于打造国内最专业、最深度的科技信息平台。每天24小时不间断追踪全球科技资讯。

特别关注

证券资讯 永赢基金全员持股时代开启!多位明星基金经理集体入股

永赢基金全员持股时代开启!多位明星基金经理集体入股

永赢基金引爆行业地震:明星基金经理真金白银入股,全员持股时代正式落地!

2025-12-05 14:09
196次阅读

证券资讯

银行锂矿集体狂飙,地产股突现异动,背后暗藏什么大逻辑?
证券资讯

银行锂矿集体狂飙,地产股突现异动,背后暗藏什么大逻辑?

锂矿狂飙背后暗藏新能源赛道新变局,地产股异动引爆政策底信号?

2025-11-20 13:40 107 239
陈果预言:2026年牛市狂飙,成长与周期股将引爆高收益浪潮
证券资讯

陈果预言:2026年牛市狂飙,成长与周期股将引爆高收益浪潮

陈果重磅预言:2026牛市将至,成长与周期股引爆财富风暴

2025-11-20 13:40 125 257
炒股软件流量遇冷,中小券商APP逆市突围
证券资讯

炒股软件流量遇冷,中小券商APP逆市突围

中小券商APP逆袭:流量寒冬中的突围战

2025-11-20 13:34 139 271
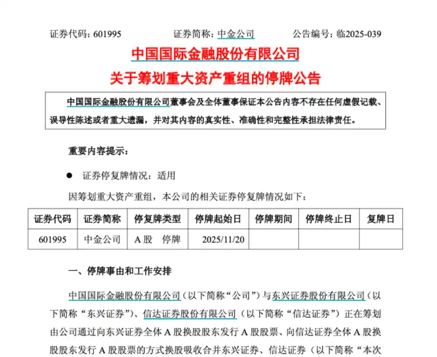
汇金系大动作:中金联手东兴信达,三合一并购引爆市场
证券资讯

汇金系大动作:中金联手东兴信达,三合一并购引爆市场

汇金系重组风暴:中金东兴信达三合一引爆资本江湖

2025-11-20 11:54 141 273
有机硅涨价20%引爆市场 融资客狂扫6股!17家公司年内豪掷超10亿增持
证券资讯

有机硅涨价20%引爆市场 融资客狂扫6股!17家公司年内豪掷超10亿增持

有机硅狂涨20%引爆股市 融资客抢筹6股!17公司豪掷百亿增持抢风口

2025-11-20 11:52 101 233
中金或将联手东兴信达?重磅合并消息引爆资本市场
证券资讯

中金或将联手东兴信达?重磅合并消息引爆资本市场

中金东兴联手?万亿投行巨无霸或将诞生

2025-11-20 11:51 95 227
中金强势整合东兴信达,券商三强突现变局
证券资讯

中金强势整合东兴信达,券商三强突现变局

中金携手东兴信达,券商江湖再起风云

2025-11-20 11:50 113 245
中国股市迎重磅利好,新一轮上涨信号来了!
证券资讯

中国股市迎重磅利好,新一轮上涨信号来了!

中国股市迎重磅利好,新一轮上涨信号来了!

2025-11-19 15:12 145 278
美股期货集体下挫,标普纳指跌破50日生命线
证券资讯

美股期货集体下挫,标普纳指跌破50日生命线

美股期货暴跌,三大指数失守关键支撑位

2025-11-19 15:10 57 190
沪指缩量上扬!船舶狂飙、水产爆发,两大板块上演涨停潮
证券资讯

沪指缩量上扬!船舶狂飙、水产爆发,两大板块上演涨停潮

沪指缩量攀升!船舶巨轮启航、水产盛宴开启,双板块齐掀涨停狂潮

2025-11-19 15:08 117 250
共 185 篇文章 | 每页 10 篇 | 当前第 6/19 页
跳转到